体坛周报全媒体原创
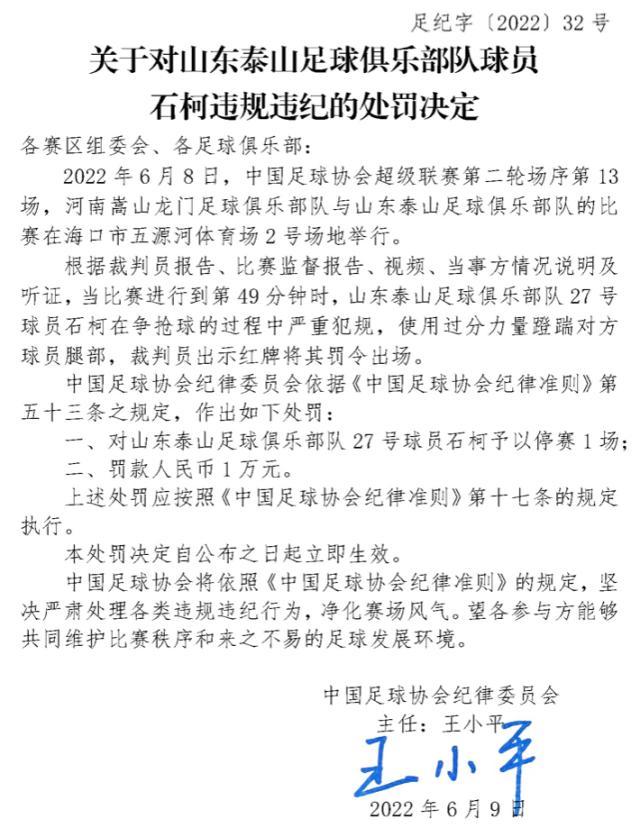
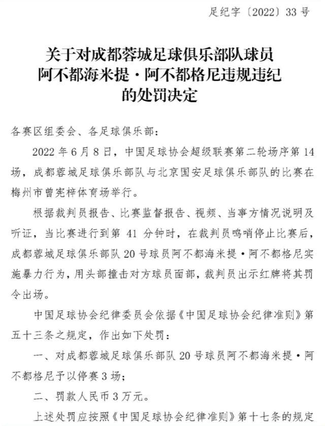
中超第二轮比赛在昨晚结束。9场比赛共出现4张红牌。中国足协今日开出罚单,对山东泰山队石柯和成都蓉城阿不都海米提分别追加处罚。石柯停赛1场罚款1万,阿不都海米提停赛3场罚款3万。
日前,中国足协对中超第一轮的5张红牌也作出追加处罚。
罚单来了!郑铮暴力行为禁赛4场 徐新2张罚单停2场

山东泰山对阵河南嵩山龙门的比赛下半场,石柯后场防守时右脚直接踹向了多拉多的膝盖上,李海新向其出示黄牌。在VAR介入后,李海新观看回放向石柯直接出示红牌,后者和主裁说了几句后鼓掌表达不满。
中国足协认为,石柯严重犯规使用过分力量蹬踹对方球员,停赛1场,罚款1万。

成都蓉城对阵北京国安的上半场最后阶段,阿不都海米提在背后放倒了张玉宁,张玉宁非常不满上前对峙,阿不都海米提用头顶翻张玉宁,被主裁判李政直接红牌罚下。
中国足协认为,成都蓉城球员海米提在赛场上实施暴力行为,停赛3场,罚款3万。
文章版权声明:除非注明,否则均为星空体育(中国)官方网站 - 星空体育APP下载 - STARRY原创文章,转载或复制请以超链接形式并注明出处。
德约排名恐跌至第三 大满贯追上纳达尔越来越难?
« 上一篇
2026-01-23
星空体育app下载-三镇5子登科小试牛刀 最佳喜出望外:以为首战很难
下一篇 »
2026-01-23